产品中心
Product合力天下LINUX加密系统
合力天下LINUX防泄密系统概述
Linux具有天生秉承的优势,越来越多的企业转向了Linux的开发和应用。使用Linux操作系统的单位多数都拥有自主知识产权,如果有丝毫的泄露,都会造成巨大的损失。 基于多年的数据防泄漏防护经验,北京合力天下数码信息技术有限公司自主研发了一套运行在Linux平台环境下,防止Linux系统中自主知识产权泄密的产品。该系统在不改变用户使用习惯、计算机文件格式和编译程序的情况下,对指定类型的代码文件进行实时、透明的加解密。所有通过非法途径获得的数据,都将以乱码文件形式表现。
合力天下LINUX防泄密系统是一款功能强大且易于使用的LINUX文档加密软件产品,该系统采用“驱动层AES智能透明加密技术”对指定类型的文件进行实时、强制、透明的加解密。在正常使用时,计算机内存中的文件是以受保护的明文形式存放,但硬盘上保存的数据却处于加密状态,如果没有合法的使用身份、访问权限和正确的安全通道,所有加密文件都将以密文状态保存。
合力天下LINUX防泄密系统稳定可靠,并且具备良好的可扩展性,能同时满足企业其它应用系统文档加密需求,有效防止数据丢失或泄露,有助于更深入、更全面地实施数据保护,从而确保企业机密数据的高度安全。

合力天下LINUX防泄密系统产品架构
合力天下LINUX防泄密系统采用控制台/服务器/代理(B/S/C)体系:服务器(Server)、客户端代理(Agent)和控制台(Management Console)三部分组成。

M/S/A三部分相互协调工作:管理员通过控制台的WEB浏览器制订灵活的安全策略;安全策略被保存在服务器上;终端计算机上安装的代理主动连接服务器;接收到网络连接后,服务器把制订好的策略下发到该终端计算机;终端计算机代理的安全引擎执行安全策略,进行安全控制。
合力天下LINUX防泄密系统部署模式

合力天下LINUX防泄密系统功能特点
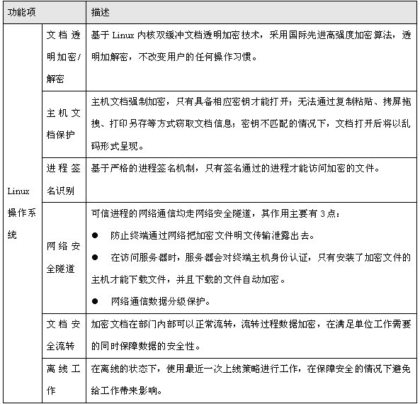
一 驱动层透明加密
针对研发单位,可对JAVA、C、C++ 等各种源代码文件进行透明加密保护;
针对手机、电子书等版权单位,可针对任何需要保护其版权的文档类型进行透明加密保护;
针对办公环境,可对任何文件类型加密。
二 编译加密源代码
针对研发单位,加密的源代码文档无需解密为明文,可直接通过编译进程进行编译。
编译后的Image文件是明文,便于产品的测试与分发。
三 网络通信安全隧道
加密文档(如源代码)需要通过文档版本管理软件(如CVS\SVN\GIT)通过网络或文件系统进行集中备份与共享。加密文件系统提供网络安全隧道功能,保护网络通信中的加密文件。
如加密文件需要保存到服务器上,既可以密文存储到服务器上也可以明文存储到服务器上。
如明文存储到服务器上,加密系统的网络安全隧道可与合力天下LINUX防泄密系统服务器数据保护网关联动,实现加密文档在上传到服务器网关自动解密,下载文件时网关自动加密。如此既保障了文档的可靠性、可用性,又保障文档的安全性。
四 进程合法性验证
对进程进行签名认证,验证通过的进程,才是合法进程,才能对加密文件行读写操作。
任何伪造进程的方式都无法读写加密文档。如更改进程名称、SVN多种协议读写加密文件等都无法解密文件。
五 自身安全强保护
系统具有自我保护能力,在自身受到破坏不完整时整个系统依然能够保障数据的安全性。
粘贴/拷贝控制
系统具有防粘贴拷贝能力,不可信进程可以拷贝任何数据到可信进程;但可信进程不允许拷贝数据到任何其它进程,有效防止数据的泄露。
六 文件批量加密
可对明文文件批量加密,针对开源的文件很方便的合并到工程里面。
批量加密流程具有保护机制,防止已经加密的文件再次加密,造成文件的损坏。
七 可离线工作
离线即客户端网络连接不上加密服务器所处的状态,如外出办公等。
加密系统支持离线办公,离线的安全策略为最近一次在线时的文件加密策略。
八 与Windows加密系统兼容
Linux加密系统与Windows加密系统相互兼容:Windows加密的文件在Linux下能够操作,在Linux加密的文件在Windows下能够操作。
合力天下linux防泄密系统加密规则
1.不可信进程规则
不可信进程创建、编辑的文件都是明文文件。
不可信进程读取的加密文件是乱码,不可以使用。
2.可信进程规则
可信进程创建符合加密规则的文件是加密的文件。
可信进程可以透明读写编辑加密文件。
原不加密但符合加密规则文件,一但可信进程进行了编辑,则原文件成为加密文件。
可信进程在未创建、读写加密文件前,创建不符合加密规则的文件是明文的。
可信进程在未创建、读写加密文件前,可以任意编辑明文文件,该文件不被加密。
可信进程一旦创建、编辑了加密文件,则后续创建、编辑的所有文件都是加密的。
3.进程间拷贝粘贴规则
可以自由的从不可信进程中粘贴拷贝文字到可信进程。
可以自由的从不可信进程中粘贴拷贝文字到不可信进程。
可信进程的文字拷贝受到安全保护,禁止随意拷贝文字。
4.编译器进程规则
编译器创建的二进制文件是明文的,可以随意烧到嵌入式设备中。
5.离线加密规则
支持离线文档加密。
离线规则为最近一次上线的文档加密规则。
6.文件批量加密
支持文件批量代码加密转化。
已经加密的文件不会被二次加密。
合力天下LINUX防泄密系统功能表

合力天下防泄密技术优势特点
一 系统内核双缓冲技术。
可信进程与不可信进程在内核中使用两个缓冲,即在内存中的文件存在两种模式:一种是加密模式内存,这是不可信进程能够访问的内存文件;一种是明文模式内存,这是可信进程能够访问的内存文件。两者皆然分开,不存在交叉访问情况,有效保证了内存文件的安全性。
二 良好的兼容性
合力天下防泄密系统能够与企业工作域无缝集成,兼容目前主流的操作系统和杀毒软件,支持对所有格式的文件进行加密,支持各种型号的硬盘,能够安装在个人PC、服务器或是笔记本上,方便企业后续的需求升级和应用拓展,为单位的安全个性需求提供更为有力的保障。
三 高度安全性
合力天下防泄密系统采用“驱动级终端保护技术”,防止用户恶意破坏终端运维服务和配置环境。客户端的卸载必须通过严格的认证过程,一旦有用户通过非法手段强制移除或终止客户端,加密终端驱动将自动转入安全保护模式,系统不对加密文档做任何解密操作,有效确保所有加密文档的安全。
四 不占用系统资源
针对编译等消耗时间的过程,其时间会增加,增加范围在0.3%-7%以内。
五 灵活的策略配置
合力天下防泄密系统配备强大的策略库,用户可根据业务需求进行编辑,策略配置也相当灵活简单,可以针不同部门的实际情况配置特定的安全策略,多样的策略组合方式使得在策略配置上拥有更多选择,能够同时满足不同部门的安全需求。
合力天下linux防泄密系统运行环境
1.支持操作系统 Redhat、Fedora、Centos、kylin、tubolinux、ubuntu、suse、opensuse
2.支持内核版本 2.6.18以上所有32位/64位版本
3.支持桌面系统 Gnome、Kde、命令行
4.支持代码平台 Android、MTK、Meego、Tizen、Qt、其他任何Linux研发
5.支持编译工具 任何本地以及交叉编译工具
6.支持编辑工具 任意的编辑工具。如sublime、vi/vim、anjuta、qt、nano、nodejs、codeblocks、dia、gedit、openoffice、document viewer、emacs、eclipse、geany、Kscope、Kate等
7.支持版本管理工具 SVN、GIT、CVS等
8.支持文件类型 .c、.cpp、.java、任意文件
合力天下LINUX防泄密系统行业应用
1.可适用于基于Linux平台进行研发的企业。如安防研发企业、平板电脑研发企业、车载设备研发企业、电视研发企业、手机研发企业等。
2.可适用于基于Linux平台业务办公的企业。如在Linux平台下使用word、execl等业务办公。
3.可适用于基于Linux平台的文档版权的企业。如电子书设备、手机sd卡透明加密、平板电脑sd卡透明加密、Linux办公等。