产品中心
Product合力天下内网安全监管平台
合力天下内网安全监管平台 V9

日新月异的信息科技,既给企业的发展带来了前所未有的便利,也给企业的信息维护及管理带来了风险和挑战:
信息数据安全如何保障
由普华永道与CIO、CSO举办,130个国家和地区、7200多名管理人员参与的全球信息安全调查显示,企业信息安全要“对症下药”,首先必须考虑数据的安全防护。56%的受访者表示自己的企业缺乏数据丢失防护能力。而接近半数的中国受访者表示,数据丢失保护的同时,没有实行数据访问授权控制的措施。
在今天,企业的信息和数据大多以为电子文档的形式进行存储和传递。从设计图纸到客户信息,从财务数据到无纸化公文,电子文档大大加快了信息的流动与共享,加速了组织的业务流程。但是,电子文档本身所具有的易获取、易复制、易传播的开放性特征,以及发达的互联网应用,随处可见的移动存储设备,都是电子文档安全防护过程中不可回避的难题。
系统应用效率难以评估和控制
最近公布的一项调查结果表明,在工作中使用MSN、QQ等聊天的人数高达89.2%,网页浏览中新闻网页占65.9%居于首位。一个月薪2000元的员工,每天“隐性旷工”2小时,每年为企业带来的直接损失高达6000元。一个拥有50人的企业仅此一项每年将损失30万。并且滥用网络和系统资源还可能将暗藏于互联网的安全隐患带入企业网络内,威胁系统安全。
系统维护及资产管理繁琐
Gartner及Forrester Research 的研究指出,IT部门接近一半的工作时间用于为计算机安装及升级软件,IT 人员为PC 做简单的日常维护工作占其总工作量的70-80%,大大增加计算机网络的综合管理成本。如果问题没有得到及时有效的处理,也会极大影响企业的业务连续性。
合力天下内网安全监控平台正是一个为企业解决上述问题的有力工具。合力天下内网安全监控平台运用系统管理思想,采用功能模块式设计,充分利用行为审计,分级授权,访问控制、集中管理和文档透明加解密等技术手段,为企业提供信息安全、应用效率和系统管理的全面解决方案。
其中,合力天下内网安全监控平台文档透明加解密模块,采用多种先进技术保证文档的完整性和可用性;同时,高速缓冲技术的加入也使其对系统性能的损耗微乎其微。其高安全性、高稳定性、高可用性的特点,适合各种规模的商业企业、政府机构、事业单位、科研院所等保护其机密信息。
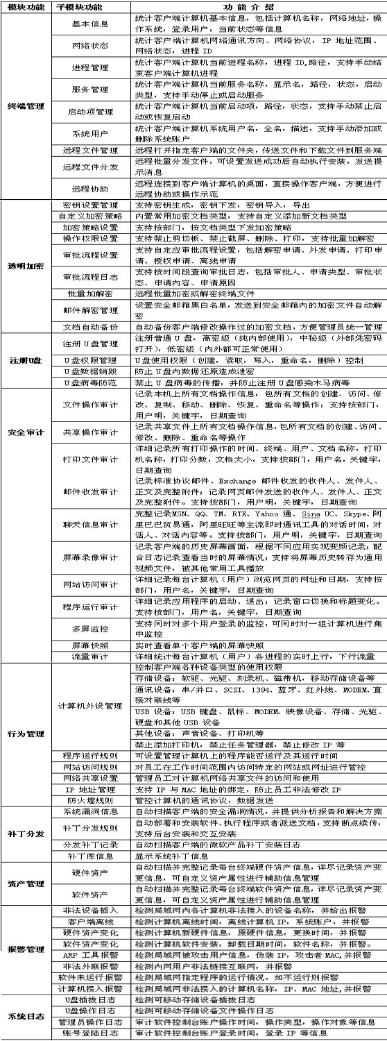
安全监控平台功能介绍
合力天下内网安全监控平台基于系统管理思想和安全实践经验,全面考虑可能造成信息破坏及外泄的各个方面,保护企业信息不被人为外泄、非法盗取、恶意篡改,帮助企业对信息安全进行系统规划及管理。
合力天下内网安全监控平台 通过灵活有力的管理,在保持企业活力的前提下规范终端行为,提升企业执行力;管理人员通过单一控制台随时了解各台计算机运行状态,并进行系统安全管理及资产管理。
合力天下内网安全监控平台的主要功能包括:
应用程序管控
记录应用程序使用的日志;
统计应用程序使用时间和百分比;
控制应用程序的运行。
网页浏览管控
记录浏览网页的网址和标题;
统计网页浏览的时间和百分比;
控制访问指定的网站或网页。
文档操作管控
记录所有文档的操作信息,包括不同类型存储设备以及各种文档操作;
记录其他计算机对本机共享目录的删除和修改操作;
可设定灵活的多种操作权限,控制文档的读取,修改和删除操作;
重要文档的复制和删除操作,可对文档进行备份。
打印内容管控
记录所有打印任务的日志;
完整记录文档打印映像;
控制打印操作。
设备管控
控制各种计算机设备的使用;
对任何新增加的设备进行控制。
网络控制
根据客户端类别以及网络地址和端口的类别进行网络通讯控制;
检测网络内的非法计算机,阻止非法计算机接入网络。
网络流量管控
记录网络通讯流量,并按照不同的口径进行统计;
根据不同的地址和端口范围,在不同时间段内实现流量控制。
屏幕监控
实时查看客户端的屏幕快照;
记录客户端的历史屏幕记录,根据不用的应用程序采用不同的记录频率;
可将屏幕历史转换为通用视频文件进行播放。
邮件管控
记录邮件收发的日志以及邮件的完整内容和附件的;
根据策略控制邮件的发送。
即时通讯控制
完整记录流行的即时通讯工具的对话时间,联系人和对话内容;
控制通过即时通讯工具向外发送文档;
对向外发送的文档进行备份。
资产管理
自动扫描每台终端的软硬件资产信息,详尽记录资产变更情况;
可自定义资产属性和类别对软硬件资产和非IT资产进行管理;
自动扫描微软产品补丁安装情况,对补丁进行自动分发和安装;
自动扫描客户端的安全漏洞,提供分析报告和解决方案;
自动部署和安装软件、指定程序或派送文档。
远程维护
实时查看客户端的运行信息,可执行远程操作;
远程连接到客户端桌面,进行远程协助;
支持进行远程文件传送。
移动存储控制
记录移动存储设备在网络内的使用,设定不同的访问权限,控制移动存储读取;
对移动存储设备中的文档进行自动加解密,在未经授权的计算机上无法读取。
文档透明加解密
重要文档自动强制加密;
设定加密文档的截屏、打印、复制/粘贴、拖拽、邮件发送等操作权限;
根据企业部门分级设定文档使用的分级授权管理权限;
解密外发申请审计;
离线权限控制、外发文档权限控制;
加密文档操作审计与备份。
平台基本运行框架
合力天下内网安全监控平台基本系统由三个模块组成:客户端模块、服务器模块和控制台模块,用户可以根据管理的需要将它们安装在网络中的计算机上。
客户端模块用于收集数据和执行系统管理策略,安装在每台需要被管理的计算机上;
服务器模块用于存储系统数据和管理规则策略,一般安装在性能较高、存储容量较大的计算机上;
控制台模块用于查看系统数据、设定管理策略和进行实时维护,一般安装在企业相关管理人员的计算机上,也可以和服务器模块安装在同一台计算机上。
系统的基本框架如下图所示:

合力天下内网安全监控平台基于TCP/IP协议的网络架构,可以灵活地从本地网络扩展到远程网络和异地网络。服务器通过虚拟专用网(VPN)或互联网连接远程的计算机,实现对大规模复杂网络的集中管理。控制台也可以通过互联网连接异地的服务器,实现对分支机构的远程监控。
服务器模块的基本功能包括:
管理所有客户端计算机,并向其传递相关的规则和指令
收集客户端采集的数据并保存
提供方便灵活的记录管理、查看、归档、搜索等功能
控制台模块的基本功能包括:
查看和审计客户端的数据
数据统计,分析和导出
对客户端计算机实时监控和系统维护
设置监控规则和管理策略
客户端模块的基本功能包括:
执行系统设定的各种管理策略
采集客户端运行的各项数据
定时将采集的数据传送到服务器
根据控制台发出的指令进行监控操作
合力天下内网安全监管平台功能列表
